【AI 新手包 #3 工作效率全加速】2025 最新 AI 簡報教學:從 1 分鐘生成剪報到精美設計,ChatGPT、Felo、Gamma 新手操作指南
還在為簡報卡在空白頁發愁?這篇文章帶你用 ChatGPT、Felo、Gamma 三大 AI 工具,從 1 分鐘生成簡報大綱,到自動補齊資料、快速美化排版,完整示範〈AI 如何改變教育〉主題。新手也能秒跨過『沒靈感、沒時間、沒設計感』三大障礙,高效完成專業簡報。
1 分鐘就能搞定簡報?
想像一個場景:你剛開完會,主管突然說:「明天早上,請你做一份 8 頁簡報」你知道主題,但腦中一片空白,不知道從哪開始。這種「有題目卻沒內容」的焦慮,學生、上班族、創作者都遇過,打開 PPT 空白頁,盯著閃爍的游標,心裡只冒出一句話:「我要怎麼展開?」
過去,拉大綱、翻資料、排版,常常得花上好幾個小時,現在有了 AI,只要一句話,就能在 1 分鐘內生成簡報大綱,甚至自動排好投影片。
為什麼要用 AI 來做簡報?
做簡報最難的,往往不是排版,而是從零開始,常見的卡關點包括:
- 沒靈感:題目在眼前,卻不知道從哪裡切入。
- 沒時間:資料太多,要濃縮成簡報至少半天。
- 沒設計感:就算內容齊全,投影片還是單調無趣。
AI 的價值,就是幫你跨過這些難關。它能在 1 分鐘內替你整理出大綱,補足缺乏的資料,幫文字長出設計感,甚至一鍵翻譯成多國語言。換句話說,你不再需要從零開始,而是直接進入「有東西可修改」的階段。
新手的 3 大簡報卡關情境
接下來,我們用同一個主題 〈AI 如何改變教育〉,實際示範三種情境下該用哪個 AI 工具:
- 有主題卻拉不出大綱 — 用 ChatGPT
一句提示詞,就能快速生成頁面標題+要點,跨過「空白頁焦慮」。 - 有題目但需要更多資料 —用 Felo Agent
自動搜尋並整理成簡報,讓你馬上拿到 10-20 頁可用素材。 - 有大綱卻不好看 — 用 Gamma
貼上文字,大綱立刻套上版式與插圖,變成專業簡報。
用 ChatGPT:1 分鐘生出簡報大綱
多數新手做簡報的卡點在於—雖然有題目,但腦袋空空,不知道怎麼展開。
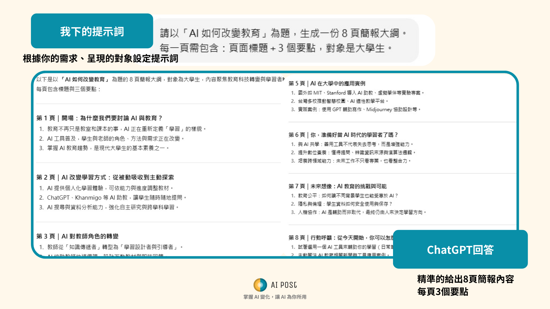
例如老師指定的題目是:「AI 如何改變教育」,你知道要拆成 8–10 頁簡報,但腦中卻只冒出零碎想法:AI 助教、線上學習、可能取代老師……卻沒有清楚的結構。
ChatGPT 的價值就在這裡,它就像你的「簡報編劇」,能在 1 分鐘內,替你把這些零碎想法整理成一個完整的大綱。
新手操作步驟
1.打開 ChatGPT(免費版即可)。
2.在對話框輸入:請以「AI 如何改變教育」為題,生成一份 8 頁簡報大綱。 每一頁需包含:頁面標題+3 個要點,對象是大學生。

3.讓ChatGPT輸出成PPT檔

範例參考:AI 如何改變教育ChatGPT簡報版
小技巧:讓 ChatGPT 輸出更精準
- 指定頁數:避免大綱過長或過短。
- 指定受眾:大學生、主管、一般大眾,語氣與內容會不同。
- 指定格式:例如「標題+三個要點」,輸出就能直接複製到 PPT。
- 延伸應用:可以要求 ChatGPT 生成「演講稿」或「每一頁的備註講稿」,讓簡報更完整。
- 下載提醒:如果要讓 ChatGPT 幫你輸出 PPTX 檔案,記得把檔名改成英文(例如
AI_in_Education.pptx),因為目前中文檔名可能會遇到無法下載的 bug。
畫面感:從空白到骨架
傳統做簡報,就像面對一張空白畫布,常常不知從何下筆。
而 ChatGPT 的角色,就是先幫你描好「草圖輪廓」。你不再需要盯著空白頁焦慮,而是直接進入「修改、補充」的階段,把時間花在內容深化。
👉 當你用 ChatGPT 生出第一版大綱後,心裡會踏實很多,因為你已經知道:「接下來該怎麼做了。」
用 Felo:沒靈感時的搜尋+簡報整合神器
有時候光靠自己腦袋和 ChatGPT,大綱雖然有了,但內容會顯得空洞。例如當今天要寫的主題「AI 如何改變教育」,你可能知道 AI 有幫助,但卻拿不出具體數據或案例。
這時候 Felo Agent 就能派上用場,它不像一般搜尋引擎只丟給你一堆連結,而是直接把搜尋結果整理成「簡報重點」,甚至自動幫你排好 PPT。
它不只是搜尋引擎,而是被稱作 AI 簡報製作神器 —免費工具,能把各種素材自動轉成簡報。你可以丟給它 YouTube 影片、PDF、甚至網頁連結,AI 會幫你抓重點,轉換成 PPT,還會自動排版並搭配模板。
新手操作步驟
1.開啟 Felo(記得先用 Gmail 登入,免費,不需要綁信用卡,否則無法下載簡報)。

2.找到Felo Agent,並選擇「AI簡報製作神器」。在搜尋框輸入:AI 如何改變教育

3.Felo Agent 會自動啟動「深度搜尋」:
- 搜集相關新聞、研究報告、教育案例。
- 自動整理成重點條列
4.幾秒鐘後,會生成心智圖大綱,可在此階段調整內容,也能重新生成

5.下一步挑選喜歡的模板

6.選定模板後,只需要等待幾秒鐘,你就會看到一份完整又精美的簡報,可以再次編輯內容,等調整完畢後,一份完整的簡報就可以下載了。


範例參考:Felo製作簡報
小技巧:提升輸出品質
- 指定語言:輸入後可切換成「繁體中文」,確保簡報內容在地化。
- 控制頁數:可以要求「生成 15 頁簡報」,避免過長。
畫面感:即時研究助理
如果說 ChatGPT 像你的「編劇」,那 Felo 更像「研究助理」。
你只要丟出題目,它不只幫你查資料,還會立刻幫你排成有設計感的精美簡報。當你臨時被點名需要快速補充內容時,Felo 就是最省時的解法。
👉 用 Felo,你不需要「邊查資料邊打字」,而是直接拿到一份「可用但需精修」的完整簡報草稿。
延伸閱讀:【AI 工具地圖】Felo 是什麼?為什麼越來越多人把它當作工作流的核心工具?
用 Gamma:大綱一鍵變成專業簡報
很多人做簡報會卡在「排版」,Gamma 的強項,就是自動幫你把大綱排版成設計感一致的簡報。你只需要把文字輸入進去,Gamma 就會替你挑選合適的版面、字體、圖片,做出一份看起來「像設計師做的」簡報。

新手操作步驟
1.打開 Gamma,點選「新建AI」。
2.選擇「貼上文字」或「匯入檔案」:
如果你已經用 ChatGPT 生出大綱,直接貼進去(本文示範用前面的ChatGPT生成的大鋼),如果有 Word 或 PPT 檔案或是透過Google drive也能直接匯入。

3.編輯大綱內容或是由AI生成

4.選擇簡報、圖片風格(簡報主題風格也可以後續再更換),按下生成後,等待 AI 自動生成,幾秒鐘後,你會看到一份 7–10 頁的簡報初稿,可以用連結直接分享或展示,也可以匯出成PDF、PPT或圖片檔。


範例參考:透過前面ChatGPT生成的大綱直接生成的8頁Gamma簡報
小技巧:
- 你可以直接上傳一份「純文字的 PPT」或「Word 大綱」,Gamma 自動替你套上設計與插圖。
- 免費版雖然限制一般生成 7–10 頁,但這個功能在測試時發現可以處理更多頁數,非常適合長篇內容。
畫面感:自動配備的設計師
如果說 ChatGPT 幫你畫好「草圖輪廓」,Felo 幫你「搜集資料並整理」,那 Gamma 就像是請了一個專業設計師,幫你把草稿瞬間變成精美作品。
從此,你不用再為「字太多、圖太少」煩惱,因為 Gamma 幫你完成了視覺設計的 80%。
👉 當你已經有了內容大綱,Gamma 就是最有效率的「自動美化器」,讓你的簡報從「學生作業風」秒升級成「專業簡報風」。
AI 讓簡報不再是惡夢
做簡報不再需要從「空白頁」開始苦撐。
現在你已經有了一整套 AI 幫手:
- ChatGPT 幫你拉出大綱,跨過最難的第一步。
- Felo 幫你補齊資料,生成可用的內容草稿。
- Gamma 幫你快速美化,讓簡報自帶專業感。
對新手來說,AI 就像一條捷徑,把原本需要幾小時的工作壓縮到幾分鐘。最重要的是,它幫你把時間和心力留給真正關鍵的事 —— 思考「我要傳遞什麼訊息」。
下次當你被臨時點名要做簡報,不妨試試這套流程。你會驚訝地發現:1 分鐘,其實就能跨過最難的開始。
🎁 免費下載 GenAI 新手指南
我們幫你準備好一份「AI 生產力加速器:簡報、Excel、會議紀錄一次搞定!」的入門手冊,教你從零開始,讓 AI 幫你做事。
新手包只對註冊用戶開放喔!
點下方的免費 Subscribe,馬上下載新手包!~
