Claude Code 之父 Boris Cherny 親授 15 個隱藏功能:從手機寫程式到 AI 自動排程
Claude Code 創辦人 Boris Cherny 親自公開了他每天在用的 15 項進階功能,讓 AI 從「聊天助手」進化成「全自動開發系統」——其中最關鍵的是:讓 AI 自己排程、自己跑任務,你只要看結果就好。
誰是 Boris Cherny?
Boris Cherny 是 Anthropic 旗下 Claude Code 的創建者與核心負責人。2026 年 3 月 30 日,他在 X(前 Twitter)上一次性分享了 15 項他日常使用的隱藏與被低估的功能,迅速引爆開發者社群熱議。這不是行銷內容,而是一位深度使用自己產品的工程師的真實工作流。
功能一覽:15 項隱藏技能完整解析
一、手機也能寫程式(Mobile App)

Boris 坦承,他大量使用 iOS App 寫程式,不需要開筆電也能推進任務。下載 Claude App 後,切換到左側「Code」分頁,即可直接在手機上審查程式碼、批准 PR、甚至寫新功能。
二、跨裝置無縫接力(Session Teleport)
透過指令 claude --teleport 或 /teleport,可以把一個雲端 session 直接拉到本地終端繼續執行。反向操作是 /remote-control,讓你用手機或網頁遠端控制本機正在跑的 session。Boris 已將「所有 session 預設開啟 Remote Control」設定進他的 /config。
三、🔥 最強功能:/loop 和 /schedule 自動排程

這是最受關注的功能。你可以設定 Claude 在最長一週內按固定時間間隔自動執行任務。
Boris 目前跑的排程包括:
| 指令 | 功能說明 |
|---|---|
/loop 5m /babysit |
每 5 分鐘自動處理 PR 審查、rebase,把程式碼推上正式環境 |
/loop 30m /slack-feedback |
每 30 分鐘自動根據 Slack 回饋建立 PR |
/loop /post-merge-sweeper |
Merge 後自動補上遺漏的 code review 修改 |
/loop 1h /pr-pruner |
每小時自動關閉過時的 PR |
核心心法:先把工作流封裝成 Skill,再用 loop 讓它自動跑,威力加倍。
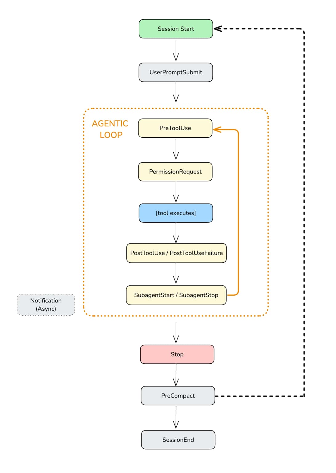
四、Hooks:讓 AI 生命週期可程式化

Hooks 是在 agent 執行過程中插入「確定性邏輯」的機制,讓 Claude Code 的行為更可控。Boris 的使用範例:
- SessionStart:每次啟動時動態載入最新 context
- PreToolUse:記錄每一個 bash 指令的執行日誌
- PermissionRequest:把權限確認請求傳送到 WhatsApp 讓你手動批准
- Stop:當 Claude 意外停止時,自動戳它繼續工作
五、Cowork Dispatch:不在電腦前也能繼續工作
Cowork Dispatch 是一個安全的遠端控制層,讓你透過手機控制 Claude Desktop App。它可以操作你的 MCP、瀏覽器、電腦,讓 Boris 在通勤或離開桌前也能讓任務持續推進。
六、Chrome 擴充套件:讓 AI 看見前端畫面
Boris 強調:讓 Claude 能驗證自己輸出的能力,是最重要的事。Chrome 擴充套件讓 Claude 能直接看見瀏覽器畫面,像一個有眼睛的工程師:它會寫程式、看畫面、修正問題,直到結果正確為止。
七、Desktop App 自動啟動網頁伺服器

Claude Desktop App 內建能力,可自動啟動你的 web server 並在內建瀏覽器中測試。搭配 CLI 或 VSCode 的 Chrome 擴充套件也能達到類似效果。
八、Session 分叉(/branch)
兩種方式可以 fork 當前的 session:
- 在 session 中執行
/branch - 在 CLI 執行
claude --resume <session-id> --fork-session
適合需要探索不同解法而不想破壞主線進度的情境。
九、/btw 旁線查詢
在 agent 處理主要任務的同時,輸入 /btw 可以快速插入一個側邊問題,不會打斷主要任務流程。這讓你在等待期間也能查資訊或做確認,極大提升多工效率。
十、Git Worktrees:同時跑數十個 Claude

Claude Code 對 Git Worktrees 有深度原生支援。使用 claude -w 在新的 worktree 裡啟動 session,或在 Claude Desktop App 中勾選 "worktree" 選項。這讓你可以同時運行數十個 Claude,每個處理不同 feature,互不干擾。
十一、/batch:百人規模的平行作業
/batch 指令會先訪問你、了解需求,然後將工作分派給數百甚至數千個 worktree agent 平行執行。最適合大型程式碼遷移(migration)、大規模重構、或批量生成測試案例。
十二、--bare 旗標:SDK 啟動快 10 倍
預設執行 claude -p 時,系統會自動搜尋本地的 CLAUDE.md、settings 和 MCP,這會拖慢啟動速度。加上 --bare 旗標可跳過這些自動載入,啟動速度提升最多 10 倍,適合 scripting 和 CI/CD pipeline 使用。
十三、--add-dir:跨 Repo 多目錄協作
在一個 repo 裡啟動 Claude 後,使用 --add-dir 或 /add-dir 可以讓 Claude 讀取並操作另一個 repo。也可以在團隊的 settings.json 中設定 additionalDirectories,讓所有人啟動時都自動載入指定目錄。
十四、--agent:自訂 System Prompt 與工具
在 .claude/agents 資料夾中定義自訂 agent,然後執行 claude --agent=<your-agent-name> 即可使用。這讓你能建立專屬用途的 AI 角色,例如「code-simplifier」(程式碼簡化器)或「verify-app」(端對端測試員)。
十五、 /voice:說話就能寫程式

在 CLI 中執行 /voice,或在 Desktop App 點擊語音按鈕,即可開啟語音輸入。在 iOS 上則可以直接開啟系統「聽寫(Dictation)」功能搭配使用。[7][6]
Boris 的核心思維
這 15 個功能背後有一個一貫的思路,那就是把 Claude Code 從工具升級為系統:
- 可驗證(Verifiability):讓 AI 能看到自己輸出的結果(Chrome Extension、Desktop Preview),是提升品質的根本
- 可排程(Schedulability):不是叫 AI 做一件事,而是讓它持續在背景自動執行
- 可複利(Compounding):每次 Code Review 都更新 CLAUDE.md,讓錯誤不再發生,工程能力持續累積
- 可平行(Parallelism):同時跑多個 Claude,而不是依賴單一 session 的速度
📊 功能分類速查表
| 分類 | 功能 | 指令/方式 |
|---|---|---|
| 🌐 跨裝置 | Mobile App | iOS/Android 的 Claude App → Code 分頁 |
| 🌐 跨裝置 | Session 傳送 | --teleport / /remote-control |
| ⏱️ 自動化 | 排程任務 | /loop <間隔> <skill> |
| ⏱️ 自動化 | 計劃任務 | /schedule |
| 🪝 控制 | Hooks 生命週期 | SessionStart / PreToolUse / Stop |
| 🪝 控制 | 遠端控制電腦 | Cowork Dispatch |
| 🔍 驗證 | 前端視覺確認 | Chrome Extension |
| 🔍 驗證 | Web Server 預覽 | Claude Desktop App |
| 🌿 並行 | Session 分叉 | /branch |
| 🌿 並行 | Git Worktrees | claude -w |
| 🌿 並行 | 大規模平行 | /batch |
| ⚡ 效能 | 快速啟動 SDK | --bare |
| 📂 擴展 | 跨目錄存取 | --add-dir |
| 🤖 客製化 | 自訂 Agent | --agent=<name> |
| 🎤 輸入 | 語音寫程式 | /voice |
💡 對 AI 郵報讀者的啟示
即使你不是工程師,這 15 個功能也揭示了一個趨勢:AI 工具正在從「互動式助手」轉變為「自主運行的系統」。你不需要每次都盯著 AI 工作,你需要的是設計好規則和觸發條件,讓它自動完成任務、回報結果。
這對於內容創作者、產品經理、電商運營者來說,都是值得借鑒的工作哲學:把工作流程化,把流程自動化,把自動化複利化。
資料來源:Boris Cherny @bcherny 於 2026 年 3 月 30 日發布的推文原串,以及 Claude Code 官方文件。