Anthropic 發布《Claude 技能構建完整指南》:33頁精華,打造高效 AI 工作流的最佳實踐
Anthropic 正式發布一份長達 33 頁的《The Complete Guide to Building Skills for Claude》,系統性整理了從規劃設計、開發測試到部署分發的完整 Claude Skills 開發流程。這份指南不只是技術文件,更代表 Anthropic 將 AI 技能標準化的戰略佈局,任何想要讓 Claude 變得「更專業」的開發者與企業都不應錯過。
什麼是 Claude Skills?為什麼現在才需要它?

Claude Skills 是 Anthropic 於 2025 年 10 月首度推出的新概念,並在同年 12 月進行重大升級。Skills(技能包)本質上是一個「資料夾」,包含 Markdown 說明文件、可執行腳本與參考資源,用來告訴 Claude 如何處理特定類型的任務。
一個很好的比喻是:你有一個非常聰明的數學家,但他不懂稅法;你需要的是一個「有領域知識的會計師」。Skills 就是填補這個落差的工具——它讓 Claude 從通用助手,進化成擁有領域專業的「專業工匠」。
Anthropic 更在 2025 年 12 月 18 日宣布將 Agent Skills 發布為開放標準,規格公開於 agentskills.io,與過去開放 MCP(模型上下文協議)的精神一脈相承。目前微軟 VS Code、GitHub、Cursor、Atlassian、Figma、Canva、Stripe、Notion 等業界巨頭已率先採用。
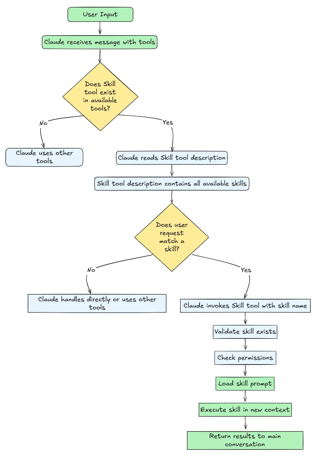
核心設計原則:三層漸進式揭露架構
這份指南最關鍵的概念,是 Skills 的**三層漸進式揭露(Progressive Disclosure)設計:
| 層級 | 內容 | 何時載入 |
|---|---|---|
| 第一層(YAML 前言) | 技能名稱與簡短描述 | 永遠載入於系統提示詞 |
| 第二層(SKILL.md 主體) | 完整指令與操作步驟 | 當 Claude 判斷需要時 |
| 第三層(連結檔案) | 腳本、API 文件、範本 | 執行時按需存取 |
這個設計的核心優勢在於:最小化 Token 消耗,同時保留專業深度。Skills 只在需要時才占用 Context Window 空間,而非每次對話都全部載入。
除此之外,Skills 還具備兩項重要特性:
- 可組合性(Composability):Claude 可同時載入多個 Skills,不同技能包能相互協作
- 可移植性(Portability):同一個 Skills 資料夾在 Claude.ai、Claude Code 與 API 三種環境完全通用
技能的三大使用情境
根據 Anthropic 的觀察,Skills 主要集中在三類應用場景:
情境一:文件與資產創建
專注於生成一致性高品質輸出,例如設計稿轉開發文件、簡報製作、Excel 財務報表等。關鍵技術包含:嵌入品牌規範、設定模板結構、完成前自動執行品質檢查清單。不需要外部工具,完全依賴 Claude 內建能力。
情境二:工作流程自動化
處理需要一致方法論的多步驟流程,可跨多個 MCP 伺服器協調。典型案例是 Anthropic 官方的 skill-creator 技能,能引導使用者完成技能定義、指令撰寫、驗證等完整流程。
情境三:MCP 增強

在現有 MCP 整合之上,加入工作流程指導。以 Sentry 的 sentry-code-review 為例,它能自動分析 GitHub PR 中的錯誤並提出修復建議。正如指南中的廚房比喻:MCP 提供「專業廚房與食材」,Skills 提供「食譜與烹飪方法」。
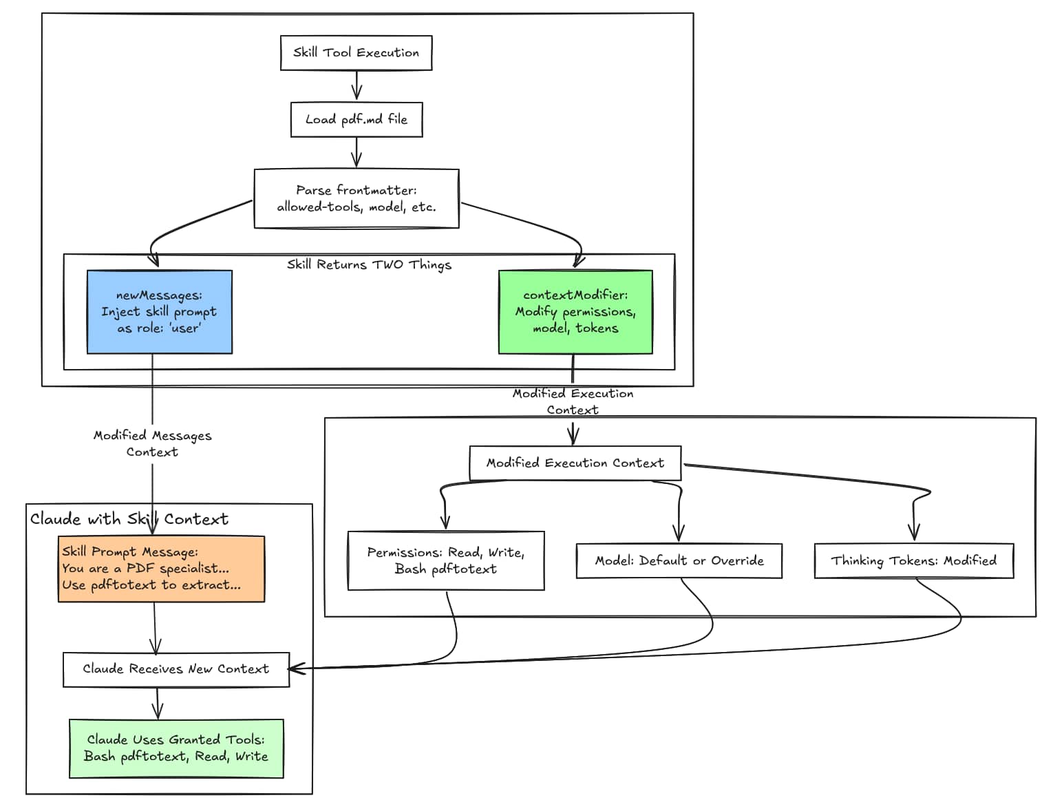
技術規格:SKILL.md 的必要條件
這份指南對技術規格要求十分嚴格,以下是開發者最需要注意的關鍵細節:
資料夾結構:
your-skill-name/
├── SKILL.md ← 必要,大小寫敏感
├── scripts/ ← 可選,Python/Bash 等腳本
├── references/ ← 可選,API 文件等參考資料
└── assets/ ← 可選,模板、字型、圖示
YAML 前言的黃金規則:
- 資料夾名稱必須使用 kebab-case(如
notion-project-setup),不可有空格或大寫 description欄位必須同時包含「技能用途」與「觸發條件」,上限 1024 字元- 禁止使用 XML 角括號(
< >),避免系統提示詞注入風險 - 技能名稱不可包含
claude或anthropic(保留字)
好的 description 範例與反例對比:
| 類型 | 範例 |
|---|---|
| ✅ 好的描述 | Analyzes Figma design files and generates developer handoff documentation. Use when user uploads .fig files, asks for "design specs" or "design-to-code handoff". |
| ❌ 過於模糊 | Helps with projects. |
| ❌ 缺少觸發條件 | Creates sophisticated multi-page documentation systems. |
測試方法:三層驗證框架
指南建議採用「先精練單一任務、再擴展多場景」的測試策略,具體分為三個面向:[1]
- 觸發測試:確認技能在正確時機載入,且不會被不相關請求誤觸發。建議設計 10-20 個測試問句,包含明顯觸發句、改寫版,以及「不應觸發」的干擾句。
- 功能測試:驗證輸出正確性、API 呼叫成功率、錯誤處理是否完善,以及邊界情境覆蓋。
- 效能比較:對比有 / 無 Skills 的差距。指南提供了量化標準——一個成熟的技能應能將對話來回次數從 15 次壓縮到 2 次,Token 消耗減少 50%,API 失敗率歸零。