OpenAI 背書 Tolan!GPT-5.1 驅動語音優先 AI 伴侶,長對話零漂移,記憶召回神準,語音 AI 從玩具變生活神器
OpenAI 揭曉 Tolan,這款語音優先 AI 伴侶用 GPT-5.1 驅動,支持長對話零漂移與精準記憶召回,已有 20 萬月活躍用戶與 4.8 星評級。這波升級讓語音 AI 從快速回應工具變真正「懂你」的持續伴侶。
OpenAI 深度揭露 Tolan 由 Portola 開發的語音優先 AI 伴侶,用 GPT-5.1 打造個性化動畫角色,支持持續開放式對話。這不是普通語音助手,而是低延遲、長記憶、穩人格的語音 AI 新物種。
Tolan 技術核心
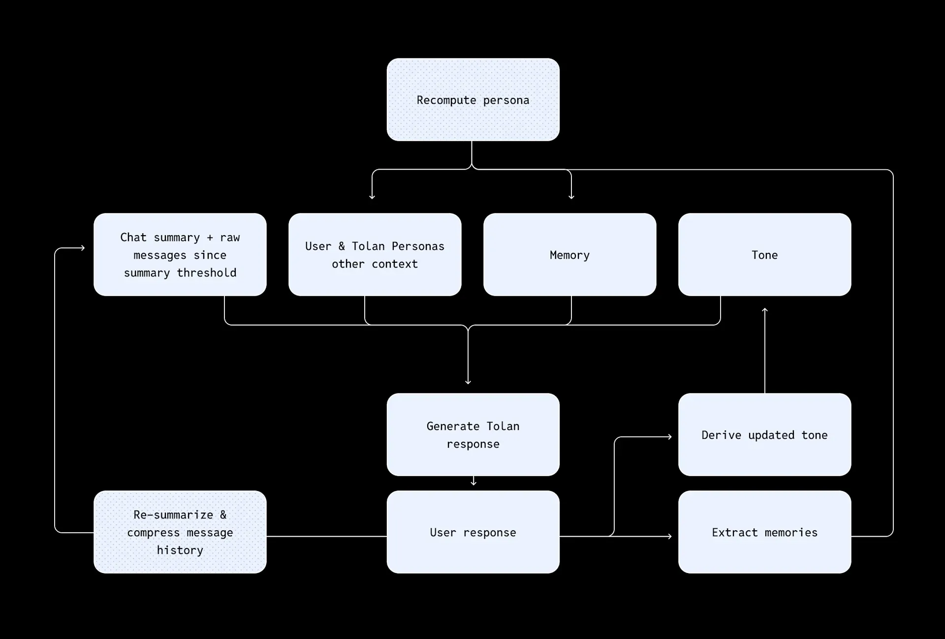
Tolan 用 GPT-5.1 作為大腦,Responses API 讓語音啟動時間砍超過 0.7 秒,實現近即時對話流暢。核心創新是「每輪重建上下文」:不靠緩存舊提示,而是用最近消息摘要、人格卡、向量檢索記憶、語氣指導與實時信號動態組合,讓主題突然轉彎也無縫接軌。
OpenAI 指出,這解決語音 AI 最痛的「漫長對話漂移」問題,用戶換話題時系統不卡殼,感覺像真人聊天。

記憶系統解密
Tolan 記憶用 OpenAI text-embedding-3-large 嵌入,儲存在 Turbopuffer(查詢低於 50ms),每輪由用戶最新消息與系統合成問題(如「用戶娶了誰?」)觸發召回。夜間自動壓縮移除低價值條目(如「用戶今天喝咖啡」)並解決矛盾。
GPT-5.1 上線後,記憶召回錯誤降 30%,次日留存率升超過 20%。讓 Tolan 記得「兩天前聊的事」,直接帶進當下對話,長期關係感爆棚。

人格設計深度
Tolan 角色由內部動畫師與科幻作家打造「人格框架」,GPT-5.1 確保指令忠實執行,語氣與特質在長對話中零漂移。
系統根據情感線索動態調整語氣(如用戶難過時安慰),內部專家第一次覺得「模型真的在聽」。相比傳統語音助手的人格崩壞,Tolan 支持開放式漫談,感覺像真朋友。
Tolan 語音 AI 伴侶
OpenAI 用 GPT-5.1 給 Tolan 裝了三個殺手級能力:
低延遲 0.7 秒的即時回應、每輪重建上下文的零漂移對話、長記憶 + 夜間壓縮的「記得兩天前的事」召回,這些加起來讓 Tolan 不再是冷冰冰的語音助手,而是真正能「陪你聊天一整天」的伴侶。200k 月活躍 + 4.8 星評級已經證明,用戶不是在玩玩具,而是在找一個「懂我」的存在。
「語音 AI 不只快,還要記得住、聽得懂、像真人」